mc_rtc
2.14.0
Classes
|
Namespaces
SignalSlot.h File Reference
#include <cassert>
#include <functional>
#include <vector>
Include dependency graph for SignalSlot.h:
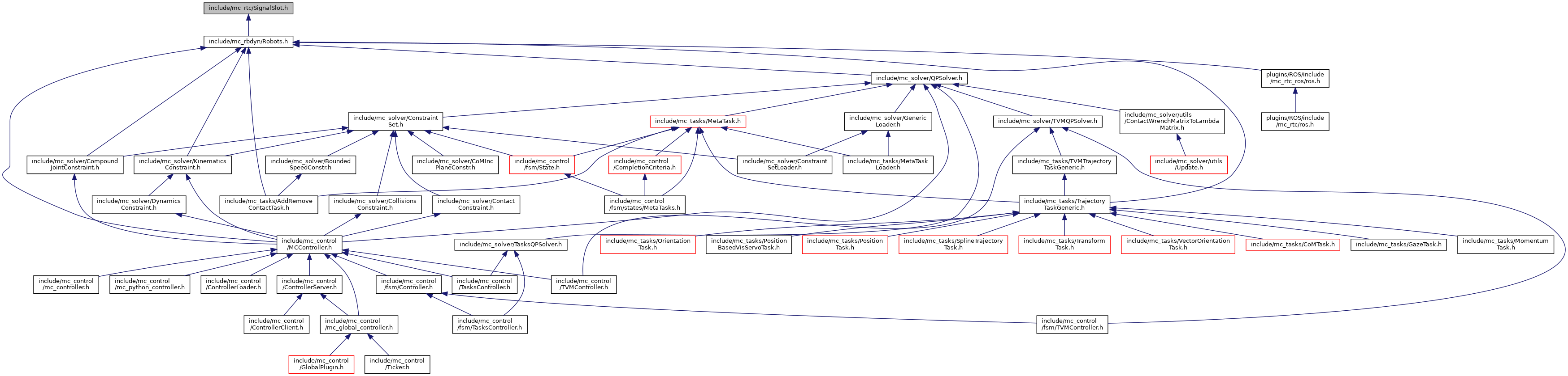
This graph shows which files directly or indirectly include this file:
Go to the source code of this file.
Classes
struct
mc_rtc::Signal< ArgsT >
struct
mc_rtc::Signal< ArgsT >::Proxy
struct
mc_rtc::Slot< ArgsT >
Namespaces
mc_rtc
include
mc_rtc
SignalSlot.h
Generated by
1.9.1